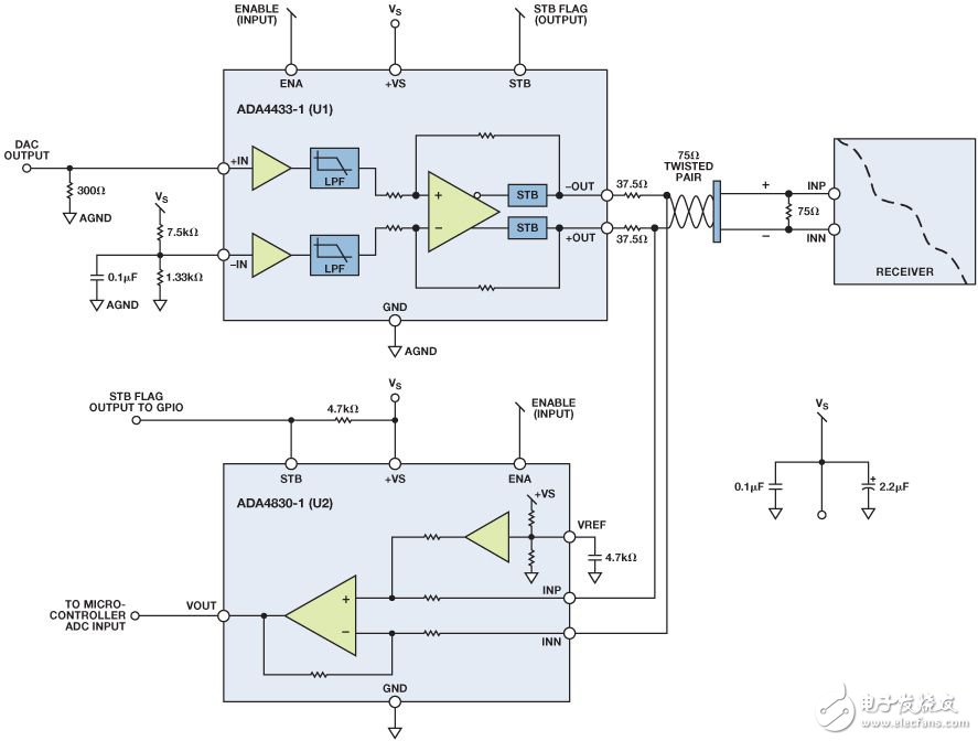
图1. 使用ADA4433-1 (U1)和ADA4830-1 (U2)的线路诊断电路。电池短路故障检测,U1和U2都具有集成电池短路检测功能和STB输出标志。在电池短路事件中,U2的输出标志位将发信号指示逻辑低状态,微控制器的通用输入/输出(GPIO)端口可以轻松地读取该信号。对地短路故障检测(单路输出),将U1的正输入端(INP)连接到负输入端(INN)。+OUT和-OUT之间的差分输出应为0 V。如果任一个输出对地短路,则U2输出端的差分电压应大于500 mV。对地短路故障检测(两路输出),将U1的正输入(INP)设置为0 V。+OUT和-OUT之间的差分输出应为大约1 V。如果两路输出都对地短路,则U2输出端的差分电压为大约0 V。将U1的正输入(INP)设置为0 V。+OUT和-OUT之间的差分输出应为大约1 V。如果有短开的连接,则在U2的输出端产生的差分电压为大约500 mV。将U1的正输入(INP)设置为0 V。+OUT和-OUT之间的差分输出应为大约1 V。如果两路输出短路连在一起,则在U2的输出端产生的差分电压为大约0 V。将U1的正输入(INP)设置为0 V。+OUT和-OUT之间的差分输出应为大约1 V。在U2的输出端产生的差分电压为大约250 mV。
文库中心
news information
- 线束组装胶带缠绕指示书
- 线束密封件的设计
- 线束包扎和固定设计
- 汽车碳纤维应用技术解析
- 动力电池内部线束布置及
- 防水连接器的性能标准
- 【IQC】如何做好来料检验
- 乘联会预测2020年国内汽车
- 同比下降6.4% 9月份汽车进
- 投资96亿 广州将建国家级
联系我们
contact us

-
地址:山东省济南市历下区解放路华强广场A1307 -
电话:15666328617 -
座机:400-0304-588 -
邮箱:jishubu@xianshu.com
作为现代汽车的一个关键部件,电线束包括数以千计的装配元件,它们将各个电子系统连接在一起,使得它们能够协同工作。任何线束出现的小故障,都可能对整个系统产生影响。然而,为了应对车辆内部电子系统的日益增长的需求,汽车线束的复杂性也在不断增加,因而我们更加迫切地需要快速简单地检测断路和短路线路。线路诊断在整个车辆使用寿命期间都是非常重要的。从安装阶段开始,诊断和修理线路故障可能导致严重制造延迟。在运行阶段,诊断和修理线路故障可能导致汽车修理次数增加,从而大幅增加制造商的保修成本。
主动安全系统,包括车道检测和停车辅助系统(前视和后视摄像头),以及信息娱乐系统(包括导航和后座娱乐),是人们更为关注的汽车电子系统。要使这些系统高效运行,从汽车任何角落通过电缆传输的视频数据必须能够可靠地传送至驾驶员和乘客。电缆健康状况对于维持这些系统的正常运行至关重要。
提出了一种电路构想,可以提供可靠而经济高效的技术,在汽车应用的视频和音频传输线路上实施诊断。图1中所示电路可以有效地检测电池短路(STB)、对地短路(STG)、开路和短路故障。该电路使用ADA4433-1 (U1)全集成视频重构滤波器,作为视频传输信号链的一部分,还使用ADA4830-1(U2)高速差动放大器作为检测电路。ADA4433-1内置一个高阶滤波器,-3 dB截止频率为10 MHz,在27 MHz频率下提供45-dB的抑制,还具有2 V/V的内部固定增益。它具有出色的视频特性,在输出上提供过压保护(OVP)和过流保护(STG),而且功耗较低。ADA4830-1提供0.50 V/V的衰减增益,还提供故障检测输出标志,指示其输入上是否存在过压状况。它提供高达18 V的输入过压保护,具有宽输入共模电压范围和出色的ESD稳定性。
在图1所示的示例电路中,U1代表差分输出缓冲,它可将视频信号从后视摄像头或发动机控制单元(ECU)传输到接收机。输入通常是由CMOS成像元件或视频编码器驱动的。U1的主要功能是提供有源滤波功能(重构),并驱动视频信号通过电缆向显示屏的传输。U2的输入跨接到U1的输出,以提供表1中所列的故障检测功能,下面的段落将对此进行说明。
主动安全系统,包括车道检测和停车辅助系统(前视和后视摄像头),以及信息娱乐系统(包括导航和后座娱乐),是人们更为关注的汽车电子系统。要使这些系统高效运行,从汽车任何角落通过电缆传输的视频数据必须能够可靠地传送至驾驶员和乘客。电缆健康状况对于维持这些系统的正常运行至关重要。
提出了一种电路构想,可以提供可靠而经济高效的技术,在汽车应用的视频和音频传输线路上实施诊断。图1中所示电路可以有效地检测电池短路(STB)、对地短路(STG)、开路和短路故障。该电路使用ADA4433-1 (U1)全集成视频重构滤波器,作为视频传输信号链的一部分,还使用ADA4830-1(U2)高速差动放大器作为检测电路。ADA4433-1内置一个高阶滤波器,-3 dB截止频率为10 MHz,在27 MHz频率下提供45-dB的抑制,还具有2 V/V的内部固定增益。它具有出色的视频特性,在输出上提供过压保护(OVP)和过流保护(STG),而且功耗较低。ADA4830-1提供0.50 V/V的衰减增益,还提供故障检测输出标志,指示其输入上是否存在过压状况。它提供高达18 V的输入过压保护,具有宽输入共模电压范围和出色的ESD稳定性。
在图1所示的示例电路中,U1代表差分输出缓冲,它可将视频信号从后视摄像头或发动机控制单元(ECU)传输到接收机。输入通常是由CMOS成像元件或视频编码器驱动的。U1的主要功能是提供有源滤波功能(重构),并驱动视频信号通过电缆向显示屏的传输。U2的输入跨接到U1的输出,以提供表1中所列的故障检测功能,下面的段落将对此进行说明。
下一篇:浅析汽车线束轻量化
